伟德国际victor1946
网站首页
处室介绍
处室公告
处室文件
处室新闻
教代会
组织机构
教代会制度
提案表及流程
提案工作
网站首页
处室介绍
处室公告
处室文件
处室新闻
教代会
组织机构
教代会制度
提案表及流程
提案工作
处室公告
处室公告
当前位置:
网站首页
/
处室公告
/
正文
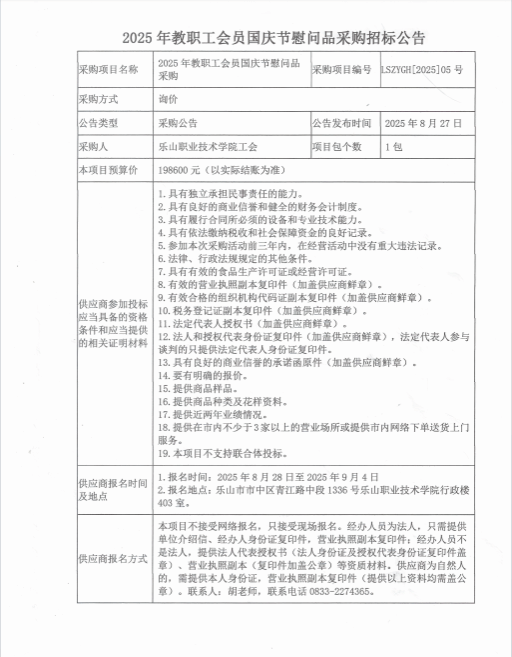
2025年教职工会员国庆节慰问品采购招标公告
发布日期:2025-08-27
浏览量:
上一条:
2025年教职工会员夏送清凉采购招标结果公告
下一条:
2025年教职工会员中秋节慰问品采购招标公告